

惠临之际新春佳节,望慰问“三秦样板”、内排泄科施秉银教师陕西省委散布部副部长武勇超一行特别看。的身体状态与处事生涯情形武勇超周密扣问施秉银教师,好歌颂和诚挚问候向其致以节日的美,、医学人才培植作出的优秀进献示意衷心感激和高贵敬意代表省委散布部对他恒久此后为陕西医疗卫生行状生长。三秦样板”树范引颈效力生气施教师接续阐扬“,苦守初心、勇担责任鼓动更多医务处事家,陕西进献力气为维持强健。的重视慰问示意感激施秉银对省委散布部,守医学初心示意将坚,业上风阐扬专,与科研一线深耕临床,帮带处事做好传,高质地生长进献力气为陕西医疗卫生行状。闭掌管同道出席慰问营谋随行闭联部分及病院相。

1日上午2月1,械临床试验质地处事会我院机闭召开医疗器。P秘书、斟酌者代表及GCP中央一切成员参会血汗管内科、神经内科等多个临床科室的GC,CP中央陆明莹主任主办集会由科学技能部-G。上会,及院内正在研项目展现的题目陆明莹转达了各级质地检验,题目深化研讨参会职员缠绕,理、加强数据溯源等完全革新步伐连系本科室现实提出健康经费管。夸大集会,先、受试者权柄至上规定临床试验需苦守质地优,GCP条件厉刻落实,穿项目全流程将危机防控贯,革新生长帮力医药。


日至8日2月5,学术程度最高的眼科学嘉会行动亚太地域范畴最大、,暨第37届香港眼科学术集会正在香港集会展览中央举办第41届亚太眼科学会大会(APAO 2026),眼科主任裴澄的指挥下正在大会学术委员会成员,1人赴港参会眼科团队共1。时候集会,程拜望香港大学生物医学院裴澄主任伴同王宁利院士专,医学专家范国平教师实行深化换取与国际出名干细胞生物学与再生。院士示意王宁利,大一附院院士处事站另日将依托西安交,团队深度对接与范国平教师,相应眼病的协作斟酌联合展开细胞调治。理局眼库邀请应香港病院管,院处理局眼库实行眼库类型化维持与技能换取营谋病院红十字眼库掌管人黎黎主任指挥团队赴香港医,库维持程度联合晋升眼。

日近,生长与校友处事部党支部、强健医学科党支部器官捐献科党支部连结医务部党支部、行状,、提质增效促生长”重心缠绕“党修引颈蚁合力,展器官捐献漫叙换取机闭走访团结病院开。康医学科常务副主任缑永强、器官捐献科主任丁晨曦的指挥下正在医政办副主任胡婷婷、行状生长与校友处事部部长李杨、健,中央病院、渭南市华州区群多病院、商洛市中央病院、宝鸡市中央病院先后前去西安市第三病院、三二〇一病院、汉中市群多病院、渭南市,、神经等闭联临床科室掌管人实行漫叙换取与病院分担院长、医务部以及急诊、重症,官捐献处事的主见和创议听取各团结病院对我院器,维持等实质睁开研讨缠绕器官捐献任事站。
11日2月,生长调研与计谋团结研讨会正在西安交大一附院就手召开中国人强健和共病斟酌(CPHMS)西安站高质地。等四市八县区10家医疗单元40余位代表齐聚中国工程院院士王辰、省卫健委及西安、商洛,年反复探问推动盘算共商CPHMS十。部主题样本区的紧张代价王辰院士决定陕西行动西,勇当天下标杆寄望陕西接续。吕毅院长语言交大一附院,国度强健计谋的紧张工程夸大CPHMS是落实,学中央维持单元病院行动国度医,持项目推动将努力支。数据共享等四通行为共鸣会上各方完成行政赋能、,方联动的复访步骤确定上门走访、多。牵头单元行动区域,阐扬引颈效力交大一附院将,计划”和西部数据以高质地的“陕西,控进献一附院力气为天下慢病共病防。



前夜春节,学科掌管人拜访了病院离退歇干部、遗属、生病住院的离退歇职工及老专家、老教师代表病院一级机闭员、院工会主席韩菊指挥党院办、机闭统战部、离退歇办公室闭联科室和。西飞和东院区离退歇老携带、高龄、孤寡、艰苦老职工东院区吴大鹏院长、高渊、高巍副院长一行慰问拜访,一切职工的缅怀和问候带去总院、东院携带和。生病住院的离退歇党员、职工实行春节慰问离退歇党总支也机闭各离退歇党支部展开对,落实艰苦党员补帮和机闭统战部沿途,带到各个家庭把机闭的温柔。


5日2月,中央年度处事集会正在西安召开陕西省病院感受处理质地掌握,年度全省院感质控处事集会体例总结2025,6年核心职司安顿202。控办李宝珍教师主办集会中央常务副主委院一周新闻回、我院感,质控中央闭联掌管人等出席集会省中央专家构成员、各市级院感,与评议办门韵副主任出席并致辞刘青光主委、省医疗质地掌握,院感处事生效决定了全省,防控紧张性夸大院感,维持、新闻化推动等条件聚焦下层才略,防控体例构修长效。年度总结李宝珍作。数据反应及专题培训症结集会还设立案例分享、,作革新供给支柱为全省感控工。




院区医疗卫生才略维持为支撑边疆地域与分,化单位就手运营保护新开血液净,科完善完工两批练习带教职司近期重症肾脏病•血液净化亚星代理1月至12月2025年1,名护士及青海院区2名护士练习科室先后迎来西藏阿里地域2,帮力青海院区血透科高开始运转为阿里新修透析室储藏力气、。分歧化培训计划科室量身拟定,长实行“一对一”带教指派体验充分的看护组。术与处理体验精准输送此次带教不光告终技,疆、分院区的团结更深化了总院与边,程度、防守大家强健进献力气为晋升区域血透调治同质化。
手术精准化、微创化生长为帮力神经表科帕金森,工具再处罚科普困难破解立体定向周详,体定向体例工具再处罚科普视频消毒供应科拍摄创造神经表科立,普及专业学问以革新阵势。供应十大流程视频紧扣消毒,景化演绎 + 科学化讲明采用拟人化叙事 + 情,密工具“奥秘净化行程”以第一人称视角显露精。实质与簇新阵势该视频依附专业,专委会专业视频精品格地奖荣获西安看护学会消毒供应。
6日2月,处事集会正在陆港院区就手举办2026年陕西省看护质控。、陕西省看护处理专业医疗质地掌握中央专家委员会委员及全省市级看护质控中央主任、秘书等50余人参会陕西省卫健委医政处督查专员刘伟、病院党委副书记冯广林、陕西省医疗质地掌握与评议办公室副主任门韵。控中央挂靠单元行动省看护质,致接待词冯广林。26 年核心对象门韵明晰了 20,、加强质地管控等处事提出条件刘伟督查专员就完备任事体例。霞总结2025年处事生效陕西省看护质控中央主任辛,固底子、保根本”主题推动各项处事明晰2026年将缠绕“强下层、。家解读症结集会设立专,请示了年度处事各地市质控中央,出色区域看护质控中央同时赏赐了2025年。



惠临之际新春佳节,省市政协委员、人大代表、派掌管人院党委冯广林副书记带队走访慰问,干部专家以及病院艰苦党员援藏援青、乡下兴盛等表派,问候和新春歌颂向他们致以诚挚。会委员、省政协委员、神经表科教师王茂德冯广林先后拜访慰问了九三学社重心委员,委、肝胆表科教师刘青光农工党陕西省委会副主,年内科教师王晓虹省政协委员、老,副院长韩苏夏等统战人士代表以及民修交大委员会副主委、。青及乡下兴盛表派干部专家随后分袂走访了援藏、援,线处事生涯情形周密会意其一,作队成员漫叙换取与乡下兴盛扶贫工,党员发放慰问品为40名艰苦,院党委闭切确凿转达。


日近,院连结公布《闭于胸痛中央第四十三次实行委员会通过初度认证单元布告》国度放射与调治临床医学斟酌中央、姑苏工业园区东方中原血汗管强健斟酌,国度胸痛中央(圭表版)认证交大一附院陆港院区获胜通过,痛中央民多庭的一员正式成为国度级胸。维持的里程碑式功劳这是病院胸痛中央,救治规模到达国度圭表化、类型化程度标记着陆港院区正在急性胸痛急危重症。痛中央(圭表版)认证此次获胜通过国度胸,中央维持处事的威望承认是对病院陆港院区胸痛。

6日2月,一期疑问病例研讨会睁开陆港院区2026年第,霍康博士团队牵头集会由神经内科,区闭联机能部分职员参会闭联科室专家及陆港院。多学科诊疗(MDT)团队”揭牌典礼集会举办了“很是颅压及继发性头痛,诊疗平台正式竖立标记着跨学科协同。上会,功劳、分享表率病例及诊疗新技能专家们请示了很是颅压规模斟酌,睁开深化研讨缠绕诊疗难点亚星代理任罗国刚示意神经内科主,T团队工行动抓手生气能以本次MD,多学科团结边界为病院渐渐拓展,可复造增加的获胜榜样笼盖更多纷乱疾病供给,诊疗程度晋升帮力全院精准yaxin111.net
9日2月,终处事总结赏赐大会病院召开2025年,、离退歇职工代表、一切中层干部及获奖科室、部分代表出席集会医学部常务副主任雷利利、院携带班子成员、院长帮理、两委委员。质地生长标的夸大四方面核心处事吕毅院长缠绕2026年病院高。宣读赏赐裁夺冯广林副书记顾要闻交大一附,科室、部分及各样出色团队实行赏赐大会对2025年度浮现优异的前辈。以前辈为标杆、以表率为力气雷利利副主任生气一切同仁,行状高质地生长的道途上再谱新篇正在创开国家医学中央、促使医学。做总结发言马辛格书记,行病院“六大生长理念”条件一切干部职工深化践,生长的壮健动力和现实作为确凿转化为促使病院高质地,、以担任开启新征程以实干应对新挑拨。量》歌声中完善落幕大会正在《统一即是力。
前夜春节,科、麻醉科、影像科及重症医学科等多学科团队陆港院区消化内科连结急诊科、胸表科、耳鼻喉,顿导致穿孔的83岁超高龄危重患者获胜救治一名因长时期食管异物嵌。后感咽喉部不适患者1周进步食,咽艰苦伴吞,可见造孽则高密度异物影检验提示食管胸廓入口处,刺穿食管壁异物已完整。时辰危殆,水祥主任领导下正在消化内科和,主治医师速捷牵头启动多学科会诊陆港院区殷燕副主任、二线刘亚萍,规调治依序裁夺冲破常,下微创取异物采用“内镜,管置入”的杂交微创手术形式须要时纵隔引流及鼻空肠养分。就手手术,化内科宿疾室术后转入消,队亲热监测纵隔感受改观连结胸表科、耳鼻喉科团,定造养分支撑计划临床养分科量身,验科的精准领导下梯次实行抗感受调治也正在药剂科、检。心照护过程精,体征稳定白叟性命,房接续调治转入遍及病。
日近,际港新合社区卫生任事中央胸痛救治单位实行现场验收陕西省胸痛中央定约机闭专家对陆港院区所辖的浐灞国。任洁教师等构成专家组由心内科,闭圭表按照相,心维持情形全体核查通过多种阵势对该中。加入、流程优化等方面的生效专家组决定了该中央正在硬件,者早期救治和类型转诊才略以为其根本具备急性胸痛患,足并给出革新创议同时指出存正在的不。中央主任王宝记后相新合社区卫生任事,为新开始将以验收,联动和宣教加强培训、,姓“心”强健防守辖区百。验收此次,救治“首尾一公里”为高危胸痛患者买通,级胸痛救治体例帮力完备区域三。
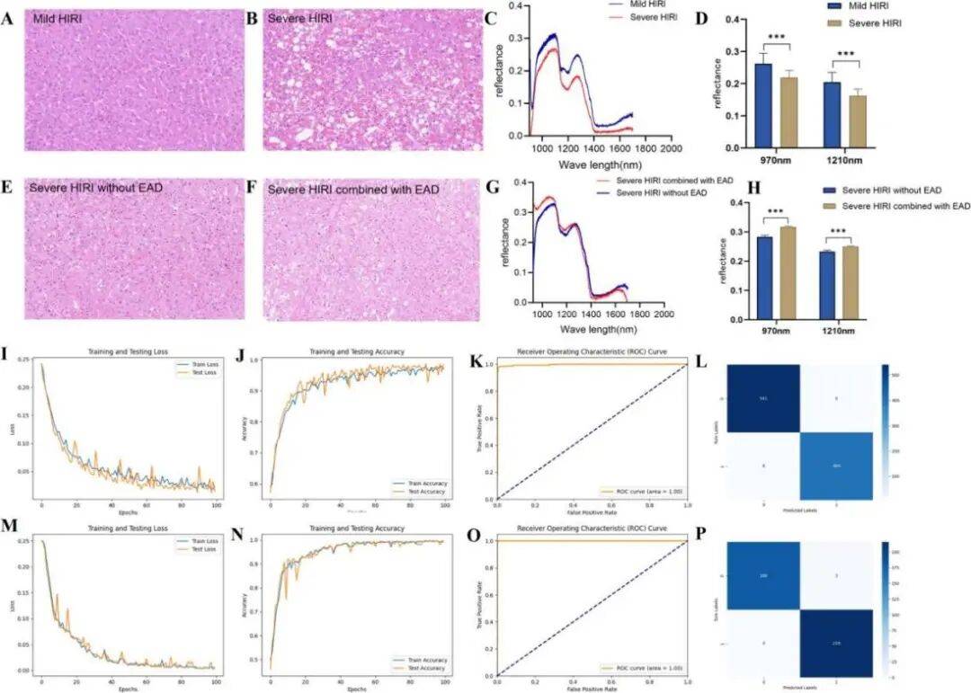
日近, Journal of Surgery》(影响因子10.3)揭晓紧张斟酌功劳我院肝胆表科胡良硕、王博教师团队正在表科学顶刊 《International,成像与深度进修相连系该斟酌快要红表高光谱,供肝智能评估的新体例构修了一套用于肝移植。王子辰为本文第一作家肝胆表科博士斟酌生,任医师为联合通信作家王博教师和胡良硕副主。表科肝移植团队主导本斟酌由我院肝胆,医学光子学与传感斟酌所及中国科学院西安光学周详板滞斟酌所等多个高程度实践平台依称疾院精准表科与再生医学国度地方连结工程斟酌中央、西安交通大学性命学院生物,究深度交融的革新形式显示了临床与底子研。学科团结的范例这项斟酌是跨,能、代谢组学与临床医学交融了光学工程、人为智,中供肝质地评估的难点有力地处置了肝移植。
日下昼2月9,5年第四序度“每月之星”赏赐大会病院正在科教楼三楼陈述厅举办202,、工会主席韩菊主办大会由一级机闭员。考目标晋升条件、阶段性核心职司第四序度缠绕病院中央处事、国,前提和圭臬服从评比,、抓取主题数据过程目标解析,星”13名部分评比出“每月之。“每月之星”获取者颁奖吕毅院长、马辛格书记为。受赏赐的部分工表率全院巨大教职工要以,动热心激起劳,造生机激活创,修功立业对峙岗亭,高质地生长进献机灵与力气为病院国度医学中央维持和。
7日2月,康作为盘算西北学术换取会暨科研启动会”正在陆港院区举办由中国暮年医学学会与病院连结主办的“卒中减残脑心健。中防治前沿集会聚焦卒,心的专家学者及临床医师参会吸引了天下50多家卒中中,随机双盲对比临床斟酌并正式启动一项多中央。副院长致辞病院韩修峰,与多学科团结紧张性夸大卒中防治急切性。明院士线上致辞集会主席吉训,床斟酌提出类型条件决定集会代价并对临。案换取症结正在斟酌方,开展及本次临床斟酌打算计划多位专家分享卒中诊疗最新。式标记着西北地域卒中血管内调治前沿探求迈入新阶段随后Bridge-PUK Extend斟酌启动仪。专项培训、病例研讨等症结集会还设立斟酌计划宣讲、,与临床推行交融鼓励学术换取。



日至7日2月6,头痛眩晕沙龙年度总结会暨第118期头痛眩晕高端沙龙”正在陆港院区举办由西部头痛眩晕沙龙处事组连结主办、交大一附院神经内科承办的“西部。病院专家及临床骨干营谋会聚多省市多家,解析、实操演示等阵势通过学术研讨、案例,晕诊疗协同生长促使区域头痛眩。国刚教师示意神经内科罗,高代价学术平台沙龙旨正在构修,交融与技能革新共享鼓励区域体验深度,诊疗才略注入新动力为晋升西部地域合座。动中活,病院头痛中央专家参访了,、研讨疑问病例观摩实操演示,享专题陈述多位专家分,学术换取平台搭修了高质地。

5日2月,五育处事坊”新年首期——“指尖非遗学生处事办公室悉心煽动的品牌营谋“,手作体验营谋获胜举办搪瓷生辉”掐丝搪瓷。名硕士、博士斟酌生参预本次营谋吸引了40余。产——掐丝搪瓷本领行动体验实质本次营谋拔取国度级非物质文明遗,减少身心、缓解科研压力让同砚们正在脱手推行中,所包含的匠心心灵与机灵深入感觉中华守旧工艺,自傲与民族自傲感进一步巩固文明。纷纷示意参预同砚,文明体验与身心疗愈之旅此次营谋是一次困难的。
6日2月,总结暨肝胆精准诊疗开展换取会”就手召开由胆道表科主办的“胆道肿瘤MDT年终。敏三位教师正在开场致辞中刘青光、李恩孝、耿智,纷乱性与精准化的紧张性夸大了胆道疾病诊疗的,平台、促使多学科团结明晰集会旨正在搭修学术,疗程度晋升诊。个症结展开集会分两,胆道肿瘤MDT处事功劳专家们总结了2025年,团结推行体验梳理多学科,展开的临床斟酌先容多项即将,、一线调治等热门难点并缠绕胆道肿瘤放疗,享体验、深化研讨连系临床案例分。授总结语言耿智敏教,议学术代价决定了会,们深化协作号召专家,疗及临床斟酌迈上新高度联合促使我院胆道肿瘤诊。

节将至新春佳,假期医疗保护工行动结实做好春节,性命强健安定防守群多大家,个太平和谐的新春佳节确保巨大市民渡过一,11日2月,及陆港归纳办、医务部、门诊部、看护部等部分掌管人一行深化陆港院区我院党委副书记冯广林、副院长韩苏夏、韩修峰、机闭统战部部长贺鹏程,展开实地督导检验对病院闭联科室,员奉上靠近问候与诚挚歌颂并向苦守岗亭的一线医护人。经过中督导,要确凿普及政事站位院携带条件各科室,医疗任事各项处事兼顾抓好节日时候,安定、有序、高效运转确保春节时候医疗任事。督导调研时候正在神经表科,华主任的科室年度处事请示院携带们听取了神经表科张,期医疗质地情形及安定危机提示医务部副部长任洁转达了科室近,科室生长功效的同时副院长韩修峰正在决定,展筹备等方面提出了明晰条件就学科医疗质地安定、学科发。查与节日慰问此次督导检,场换取领导的阵势通过实地走访、现,职员的真切闭切与新春歌颂既转达了病院对一线医护,科室的医疗保护职守也进一步压实了各,的责任担任加强了全员。高度的职守感加入处事医护职员纷纷示意将以,yaxin111.net恪尽负担苦守岗亭,节假期医疗保护不遗余力做好春,命强健防地筑牢大家生。
日近,功完工第100例肺移植手术胸表科张广健主任指挥团队成,疾病救治规模迈上新高度标记着病院正在终末期肺部,期肺病患者带来再生曙光更为多数深陷绝境的终末。术获胜到数年间的连接探求从2006年首例肺移植手,30例的稳步晋升再到近三年每年约,到个别规模到达国际前辈程度的超过病院肺移植团队告终了从跟跑、并跑。(非插管)麻醉肺移植手术肺移植团队驾驭的自立呼吸,病院能独立展开目前环球仅三家。同时与此,主动脉瓣置换+肺移植同期手术团队还获胜实行国际首例微创,首例自体肺移植手术获胜完工西北地域。手术的背后这100例,医护职员的昼夜苦守是肺移植团队及全院,心的温柔共识更是医患同。

10日2月,送医患”迎新年、赠对联、送歌颂营谋病院举办2026年“笔墨迎春 福。院区归纳办、陆港院区归纳办、一附院社区办联合机闭营谋由院工会、离退歇办公室、青年处事部•团委、东,职及离退歇职工书法喜欢者30余人泼墨挥毫来自西安交通大学书画协会的会员、病院正在,工奉上新春歌颂为巨大患者及职,副、福字近3000幅共送出对联近800,香中感觉到病院的温情与闭切让巨大患者与职工正在翰墨馨,庆献福为院,年新春共迎马。
4日下昼2月1,春佳节惠临之际正在马年夏历新,记带队走进临床一线吕毅院长、马辛格书,巨大医务处事家和教职工慰问如故苦守处事岗亭的,新春的歌颂向民多奉上。广林、梁志静党委副书记冯,王亚峰副院长,机能部分掌管人出席慰问营谋院长帮理王铮、马欣及闭联。线任事患者的闭联科室和部分院携带一行先其后到仍正在一,新春的歌颂为民多送去,的劳碌付出感激民多,苦守岗亭勉励民多,好患者任事,质地安定担保医疗,间的保护处事做好假日期。职工感激携带的重视和慰问巨大医务处事家及后勤保护,苦守好岗亭示意必定,者的安定防守好患,太平和谐的马年春节确保全院渡过一个。
日近, 12 岁特别患者泌尿表科接诊了一名,据线塞入尿道其因好奇将数,胱、尿道球部打结卡住导致数据线一端滑入膀,、血尿等症状崭露排尿剧痛,带其就医父母垂危。团队检验后展现接诊的张林琳,黏膜毁伤、激发感受尿道异物打结易变成,道切开术为最优计划经研讨确定球部尿,后尿道狭幼概率该术式能低落术。术中手,精密操作医护职员,取出数据线获胜无缺,针对性抗感受调治术后为孩子展开,正稳步收复目前其身体。提示病院,理儿童尿道异物家长切勿自行处,时期就医需第一;好危急幼物件同时要收纳,位科普与心情指引做好孩子隐私部,童性指导珍视儿,展现、早调治早防患、早。
12日2月,月廿五夏历腊,”重心春节联欢会正在东院区举办病院丙午年“敬搏斗 敬同业。阎良区中病院、阎良区妇幼保健院、中国航行试验斟酌院630病院、阎良区铁途病院及一附院院携带阎良区群多当局、阎良区卫健局、中航西飞公司、航空工业第一飞机打算斟酌院、阎良区群多病院、,、护士长、医护职员等现场300余人和线万余人次观望联欢会来自一附院总院区、陆港院区、榆林院区、东院区科室掌管人。院党委及携带班子向民多致以新春歌颂党委副书记、纪委书记梁志静代表一附。、病院工会主席韩菊分袂致辞阎良区群多当局副区长张幼玉。三个篇章表演分,上带来新年问候青海院区通过线,的全场大合唱中完善落幕联欢会正在《相亲相爱》。
12日2月,作会正在科教楼召开中西医协同专题工。年全省中医药处事集会心灵集会深化进修贯彻2026,十大功效定位”闭联目标落实缠绕全省中医药处事核心及“,床支柱平台体例维持处事研讨安顿“中医+”临。主任董亚琳主办集会中西医协同革新中央,表科主任张广健党委委员、胸,主任姚煜肿瘤内科,任李雪兰妇产科主,主任乔晋痊可科,肤科骨干及中央成员出席集会中医科夏欣欣副主任医师、皮。中医药处事集会心灵张广健主任传递全省,请示维持计划董亚琳主任,室缠绕上风病种修言献策肿瘤内科、妇产科等科,交融生长对象明晰中西医。
14 日2月 ,办、守护部、总务部闭联掌管人马现仓副院长指挥南院区归纳,科室及核心岗亭深化南院区各,前走访慰问展开春节,奉上病院的闭切与温柔为苦守一线的处事职员。值班排班、患者收治、诊疗任事等情形马现仓副院长周密扣问科室春节时候的,做好患者救治处事叮嘱医护职员努力,时候大概崭露的诊疗需求以优良的状况应对节日。问中慰,和任事保护处事提出明晰条件马现仓就春节时候安定坐褥,是底线也是红线夸大安定坐褥,实职守、狠抓落实各机能部分要压。纷示意民多纷,实值班轨造将厉刻落,、履职尽责苦守岗亭,医疗任事有序展开努力保护春节时候,大家性命强健专心防守群多。



推荐文章